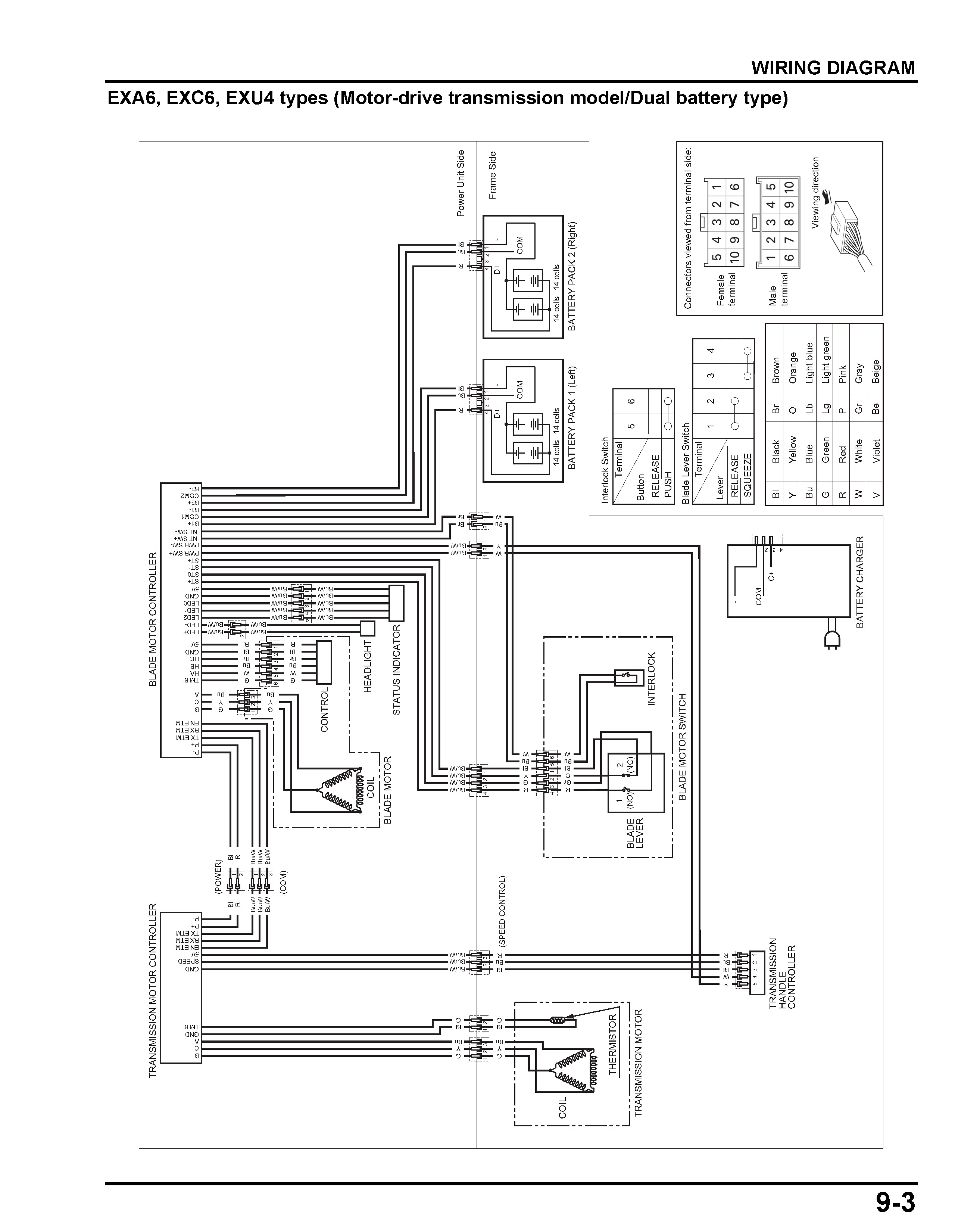
HRX-BV HRX-BE HRX217YXB Lawn Mower Shop Manual

Price

$38.95

  • NOTICE: This listing is for the battery-powered HRX-BV and HRX-BE lawn mowers, also known as the HRX217YXB. For gasoline-powered HRX217 lawn mowers, refer to Shop Manuals>Lawn Mowers>HRX and then choose the appropriate listing based on your frame serial number
  • Applies to HRX-BV, HRX-BE, or HRX217YXB mowers with frame serial numbers between MADY-1000001 through 9999999
  • Applies to all USA, Canadian, and Australian HRX types (VKA4, VKC4, EXA6, EXC6, EXU4).
  • See images for Table of Contents and sample pages; bound, black/white, 8 1/2" x 11", 3-hole punched,100 pages.